For the last 100 years certain aspects of technology have been hidden in black projects, patents with key details missing, obvious misdirections, and sometimes in plain sight. This organization will be tasked with: releasing all technology developed to everyone, not just the chosen few; and ensuring that companies and ventures spring up to produce technology developed. We will do this by testing and replicating patents which are already in the public domain, and providing results, schematics, designs, and guides to prospective innovators for production. As a society we must realize we need to leave a better place for our children, so by being open, transparent, and helpful we hope that someone will produce world changing technologies in our collective lifetimes.
EVO-Labs DAO is a decentralized autonomous organization (DAO) dedicated to advancing research, experimentation, and commercialization of innovative frontier technologiesand theories which may incorporate physics phenomena such as Vacuum Energy, Exotic Vacuum Objects (EVOs) or LENR.
By leveraging blockchain-based decentralized governance, transparent funding mechanisms, and project management via open-source methodologies, EVO-Labs DAO aims to instigate a second industrial revolution by incubating inventors and experimenters who have a desire to create an open source Minimal Viable Product for free and open dissemination via DeSci.
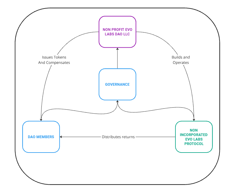
The DAO will run and operate the EVO Labs protocol, which, when combined with our large community, will assist with the creation of breakthrough technologies in fields relating to propulsion, transportation, transmutation, nuclear remediation, manufacturing, energy production, communications and materials processing.
Once a project is complete, all notes, comments, designs, iterations, articles, and forum posts will be bundled, locked, and stored in long term blockchain based data storage for 200 years. Further, a curated article will be generated to be added to our yearly Journal release, as well as quarterly updates.
This whitepaper outlines our mission to build a relentless and resilient ecosystem for scientific innovation.
The field of emerging physics is ripe with potential for breakthroughs that could redefine the way we live our lives, view resources, travel, or utilize energy. However, traditional research ecosystems face many limitations:
EVO-Labs DAO envisions a world where scientific exploration is democratized, knowledge is freely shared, and technological breakthroughs are accessible to all. By creating a decentralized platform, EVO Labs, we will enable research funding, project management, peer review, and potential product commercialization. We desire a future where we aid in accelerating humanity's progress in understanding and harnessing exotic physics phenomena.
EVO-Labs DAO operates as a blockchain-based decentralized organization. Governance is enabled through community voting, facilitated by non-transferable and non exchangeable Soul Bound Tokens (SBT). These tokens grant DAO members the ability to propose, vote on, and oversee projects via peer review, contributing governance without financial incentive.
We anticipate bad actors and psyops, but we must allow entry to all those who wish to join. However, due to there being a cost involved to mint a DAO Member SBT, we estimate it will reduce the amount of Bots or nefarious individuals willing to disrupt DAO activities.
Entry into the DAO, and minting of the DAO Member SBT Governance token will cost in the region of $10. It will be a one time fee, and users will not need any more than one to interact with the DAO. Any proceeds or donations from this action will go to the DAO Treasury.
All users who agree with and who sign the Constitution and Community Rules will receive the opportunity to mint a DAO Member SBT. Users may use fiat or crypto for this purchase.
Roles include:
SBT Credentials can be earned for:
DAO Community members can vote on, and create Proposals based on pre defined templates. These proposals have four categories: Project Application Proposals, Procurement Request Proposals, DAO Community Proposals and Emergency DAO Community Proposals.

The DAO Governance structure will employ two forms of voting for the DAO: Rubric and an on chain Delegated Snapshot. Initial Rubric votes will be conducted by DAO members on all Proposals. They will be off-chain, free, and take 30 days to complete. We will use Rubric voting as it involves assigning scores or ratings across defined dimensions to assess performance or suitability.
To ensure expertise-driven decisions, for our on chain voting we will implement vote delegation. This will allow DAO members to delegate their votes to community assigned experts. These experts will receive delegated votes from DAO members to increase their voting power in this decision making process. This allows DAO members to empower others who share their values and vision for the ecosystem to represent them and vote on their behalf.
One concern with vote delegation is the Pareto Distribution. So we will formulate a process where one delegate cannot wield a significant proportion of votes compared to other Delegates. We would aim for DAO members to delegate their votes somewhat equally amongst the Delegates, but we understand human nature so a flexible cap will be employed using a percentage of total delegated votes.
DAO members will be able to change their preferred Delegate at any time, or cast their own vote if they prefer.
The DAO will have a fully transparent review, and Governance process. We are committed to open grant applications where all completed and legible Project Applications, Procurement Requests, DAO Community Proposals, both actioned and unactioned, will be made public for DAO members to view.

Proposals relating to Projects will originate from the Project Application Form. The DAO does require submissions to have a real world application in mind. This can be a product unto itself, or a measurement device, or method for the development of future products. The DAO adheres to the idea that if it works, then there is a way in which it works. If there is a way in which it works, there are ways in which it doesn't. The border between describes the 'how' in its working.
Esoteric projects aren't a problem per-sé for the DAO, so long as the hypotheses are falsifiable and the project is aimed towards a non-subjective means of measuring the phenomenon and applying it.
Applicants will be asked to qualify relevant parameters, what should happen according to the current scientific paradigm, and what the applicant expects to happen. Further the DAO will require methodologies, details on realistic expectations for commercialization, and budget requirements via milestones. Supporting information, patents, articles, analytical methods, and predictions which need modelling need to be highlighted within the application also.
After a Project Application has been submitted an initial Scientific Process Check will occur. A nominated member of the DAO will inspect the validity and completeness of the Application. If they decide on its merit and legibility, they will proceed by offering Legal documentation to sign, asking the applicant to comply with potential KYC/AML checks (depending on the amounts of funding requested), and onboarded to the DAO if required. This Application will be converted into the Project Application Template.
After the Template is completed and submitted, this will trigger a Rubric vote where criteria will be marked by DAO members. Community feedback, comments, suggestions, and concerns, are to be raised and we aim that this will create an interactive and open review period between the Project Applicant and the DAO Community.
Final totals will be collated and generated into an Application Report after 30 days of inspection. This Report is utilized as data for the basis of the on chain Snapshot vote.
The on chain Snapshot vote will be decided by Delegates, and those who choose not to delegate their SBT token. Voters will be able to assign their preferences over multiple predefined fields indicating whether they approve the funding terms and to proceed, they deny funding, or require more time or information and we need to go back a step. This vote will also allow 30 days for completion. To pass a vote, a two thirds majority in terms of votes cast must be achieved, a super majority.
In total, we will aim to complete the open review process of a Project Application within 60 of the completion of the Project Application Template. The DAO will require a further 14 to 28 days to provide the funding, but will aim to facilitate it within days of the accepted on chain vote.
As a final note, as DeSci becomes more established more grant opportunities will emerge. When we compare our application process to others, our requirements are high enough that we inadvertently gather enough data to populate grant applications from other protocols. Consequently, we will look into ways of maximizing funding via a multitude of funding routes.

Procurement Requests relating to already funded projects may occur due to unforeseen circumstances, equipment failure or a myriad of reasons. Applications will be made via the Procurement Request template.
After a Procurement Request has been submitted an initial Scientific Process Check will occur. A nominated member of the DAO will inspect the validity and completeness of the Request. If they decide on its merit and legibility, they will proceed by offering Legal documentation to sign, and potentially asking the applicant to comply with KYC/AML checks (depending on the amounts of funding requested).
After the Template is completed and submitted, this will trigger a Rubric vote where criteria will be marked by DAO members. Community feedback, comments, suggestions, and concerns, are to be raised and we aim that this will create an interactive and open review period between the Procurement Request Applicant and the DAO Community.
Final totals will be collated and generated into an Procurement Request Report after 30 days of inspection. This Report is utilized as data for the basis of the on chain Snapshot vote.
The on chain Snapshot vote will be decided by Delegates, and those who choose not to delegate their SBT. Voters will be able to assign their preferences over multiple predefined fields indicating whether they approve the funding terms and to proceed, they deny funding, or require more time or information and we need to go back a step. This vote will also allow 30 days for completion. To pass a vote, a two thirds majority in terms of votes cast must be achieved, a super majority.
In total, we will aim to complete the open review process of a Procurement Request Application within 60 days of completion of the Procurement Request Template. The DAO will require a further 14 to 28 days to provide the funding, but will aim to facilitate it within days of the accepted on chain vote.

Regarding DAO Community Proposals, SBT holders may request via the template to change any aspect of the DAO. From voting times, to Constitutional amendments, updates to workflows, or suggesting capital allocation for yield opportunities. Any idea a DAO member has can be brought forward and voted on by the community. We highly recommend, however, that DAO members begin discussions of their ideas in the Forum. Once a suitable Community Proposal has been devised, then the template should be filled in and the process started. We do not want the DAO to be bogged down with Community Proposals that have little support or create voter fatigue.
After the Template is completed and submitted, this will trigger a Rubric vote where criteria will be marked by DAO members. Community feedback, comments, suggestions, and concerns, are to be raised and we aim that this will create an interactive and open review period between the DAO Community Proposal Applicant and the DAO Community.
Final totals will be collated and generated into an Community Proposal Report after 30 days of inspection. This Report is utilized as data for the basis of the on chain Snapshot vote.
The on chain Snapshot vote will be decided by Delegates, and those who choose not to delegate their SBT. Voters will be able to assign their preferences over multiple predefined fields indicating whether they approve the funding terms and to proceed, they deny funding, or require more time or information and we need to go back a step. This vote will also allow 30 days for completion. To pass a vote, a two thirds majority in terms of votes cast must be achieved, a super majority.
In total, we will aim to complete the open review process of a DAO Community Proposal Application within 60 days of completion of the DAO Community Proposal Template. The DAO will require a further 14 to 28 days to provide the funding (if required), but will aim to facilitate it within days of the accepted on chain vote.

On occasion the DAO will need to do things quickly. An example of this would be a revoking a contract. If the DAO had used a certain protocol and there was a hack which left our funds vulnerable, an Emergency DAO Community Proposal would be enacted. This proposal would take 1 day to be ratified by the community via an on chain Snapshot vote. Another example could be banning users.
Should a Constitutional Amendment be required by the community or the protocol, a DAO Community Proposal will be drafted. To amend the Constitution, the Delegated vote must reach a threshold of 75% to be enacted. This will ensure that a broad consensus is reached, that hasty or divisive changes are not made, prevents frequent alterations, enforces serious consideration of all amendments, and aligns the DAO with decentralized principles.
The type of support required at different stages of a projects lifecycle will vary. Further, should applicants require assistance with various aspects of Project Management, writing risk assessments, or constructing technical or scientific documents, the DAO's Operations team will assist with skill gaps and offer educational documentation. Projects may also apply to the DAO for Operational support only, as we can offer this as a service.
The following outlines which area's are supported during differing stages. This is a basic overview and in reality, some area's will overlap stages or move according to project needs.
This is suitable for projects being operated by an experienced team or individual.
To self manage, it is advised the team/individual have an understanding of:
This is suitable for projects being operated by a team or individual with an understanding of what needs to be managed but is unsure where to start. At this level, the DAO Operations team will assist in the setup of processes, checks and documentation requirements. Following setup, the project team will self manage using the provided resources. Initial setup includes:
This is suitable for projects being operated by a team or individuals who have little or no experience managing a project. This is also suitable for teams or individuals who would like to focus their efforts on the research and have the operational work carried out by a 3rd party.
In this instance, the DAO would provide the following support:
While it is our desire to be completely decentralized, to get to market in a swifter fashion we have had to utilize some centralized solutions. However, these concessions will ensure we can build a robust and scalable technology stack to ensure secure and efficient operations coupled with seamless User Interface/User Experience (UI/UX). We have considered redundancy solutions for every aspect of our build and should fees increase or we face downtime issues, we have available options which can be harnessed quickly and securely.
We are utilizing the DeFi Lego Block methodology and will bring together multiple dApps to allow DAO members to employ different features and tools.

Abstraction is a key meta in the current blockchain landscape. EVO Labs will be utilizing Account Abstraction and Gas Abstraction from Web3Auth, which will offer a range of benefits.
Implementing Web3Auth for EVO Labs not only improves security and user experience but also democratizes access to blockchain technology, making it viable for a broad demographic spectrum. This should foster greater community engagement and ensure that EVO Labs remains vibrant and inclusive across different age groups.
When looking for a project management solution we also wanted grants and a forum to work alongside each other, with web3 connections to allow DAO voting on chain if needed. This a tall order and only one company offered a solution to this with a ready to use offering, Charmverse. They will be used for the following:
We are using Charmverse as it offers EVO Labs DAO Members web3 features with user-friendly interfaces, making it suitable for a wide age range needed features by promoting engagement, education, and participation in a decentralized organization's activities.
Using Push.org for notifications, chat, and video within EVO Labs, can offer a myriad of benefits:
By leveraging these features, EVO Labs DAO protocol can create a more engaging, secure, and user-friendly environment for a broad audience, enhancing the overall experience and fostering a vibrant community across different age groups.
Implementing Snapshot for on-chain delegated voting with Soul Bound Tokens (SBTs) in EVO Labs can offer several benefits
In summary, using Snapshot with SBTs for voting in EVO Labs DAO can enhance user engagement, security, and inclusivity, making governance more democratic and reflective of the community's needs and capabilities.
Over 2025 the DAO will acquire access to lab space worldwide to ensure experiments have suitable places for independent replications, testing, MVP development, and building commercial products. The DAO will endeavor to partner with protocols offering lab space to enhance the decentralized features of the DAO.
Due to the DAO being completely open source with all material, it would be easy for an aggressive company to patent our progress as we are experimenting and publicly disseminating data. As most of the launch projects are based on old patents which we are reimagining with a modern understanding of science and new methodologies, we must ensure that we can continue our work without IP/Patent blockers. Therefore we must publish our work freely and openly in a Journal.
Another significant challenge is if we were to offer our work to a typical Physics Journal they often do not have the required knowledgeable editors and cannot provide the correct editorial oversight. Most Journals do not understand LENR, therefore we must find synergy with those that do.
To overcome this hurdle, the DAO will be establishing a working agreement with a reputable and established Journal within the Condensed Matter Physics space which has editors with incredible experience.
As submitted articles need to be of a certain standard to qualify for editorial oversight (crude experiments will not receive a refereed peer review), the DAO will utilize a pre review methodology where DAO members will be asked to review articles prior to being submitted to an established Journal.
Further, the DAO will release its own yearly physical copy of completed experiments, Journal articles, and any other information.
Our aim as a DAO is to be as decentralized and open source as possible, but it is clear that using centralized solutions will get us to market far quicker than building and testing everything from scratch.
evolabsdao.eth: 0xc8654eAF0313Fa702c52000BCf2e38B3339C90B5
The DAO has a multi-chain wallet which acts as our Treasury. We have initially launched on Ethereum, Optimism, Gnosis, Polygon, Polygon ZKEVM, Base, Arbitrum, Celo, and Avalanche chains. We are not limited to any of these chains, and can go live on many more for very little cost.
The Treasury wallet we are using is a smart contract with modular features which operates as a Smart Account.
As the Treasury is modular, Admins can configure it with various modules to add or remove functionalities as needed. These modules can include features for interacting with decentralized applications (dApps), managing assets across different networks, or even integrating with other blockchain protocols. Due to this modularity, the Treasury can:
The security of the Treasury is fundamentally tied to the blockchain's smart contract execution environment, ensuring that the Treasury's logic for fund management is transparent, immutable, and verifiable by anyone on the network. Our Treasury solution goes beyond traditional private key management, providing Admins with a flexible, secure, and programmable way to manage digital assets with complete DAO oversight.
Five community members have been tasked with being signatories to the Treasury. They cannot move funds without other members say so via a DAO Proposal. To validate and sign a transaction four out of five signatories must sign the message independently. All treasury operations and contract interactions are completely open and transparent.
If a signatory becomes unwell, or cannot perform their duties for extended periods, we will proffer a DAO Proposal to replace them and issue new hardware as and when is needed.

The DAO will employ Arweave for long term blockchain based storage to ensure all notes, comments, designs, iterations, articles, and forum posts will be bundled, locked, and stored in long term blockchain based data storage for 200 years.
This will ensure that all designs, schematics, and documentation of all MVPs will be published freely, and openly for anyone to utilize and build upon.
We must be ready to deploy contingency plans should services cease, as well as plan for further decentralization efforts. Consequently, a modular approach is best.
Web3auth
Dependency: Critical for user authentication, account abstraction, and SBT minting.
Solution: Create DAO owned SBT minting contracts. Utilize an open source and/or decentralized account abstraction and authentication solution - Thirdweb or Biconomy.
Charmverse
Dependency: For grants, forums, and project management.
Solution: Self host our own instance of Charmverse. Or develop/integrate alternative systems that offer similar functionalities, if Charmverse faces downtime or changes terms adversely. Fileverse with a bolted on grants system potentially could work also.
Push
Dependency: For all communication aspects.
Solution: Consider implementing a basic communication layer using open-source solutions like Huddle, Matrix (Element) or XMPP for fallback scenarios.
Snapshot
Dependency: For governance and voting.
Solution: Fork snapshot and host our own fork on IPFS.
Research outputs will be published under open licenses, allowing free replication and adaptation. Tangentially, grant funded projects that show progress are rewarded by the DAO and further manufacturing licensing and economic mechanisms can be structured on-chain, giving value to all involved financially, informationally, and physically.
Threat modeling includes protections against governance attacks, funding fraud, and data loss. Regular audits and backups ensure resilience. Should individuals consistently break Community Rules, their account will be issued a Banned SBT and they will no longer be able to take part in governance of the DAO.
Know Your Customer checks will be enforced on all Project Applications and Procurement Requests over a certain value limit. Data will not be stored and the DAO will utilize registered third party service providers.
In the event that a dispute is raised within the community or DAO itself, the following information serves to outline how that dispute can be resolved by a 3rd party outside of the community or DAO.
While EVO Labs DAO is governed by SBTs, the DAO has no equity, or shares owned by anyone. With so many crypto projects launching a token it often symbolizes their equity in the eyes of investors. If the token price goes down, this apparently reflects the company or institution which launched the token. As a DAO we will not offer any of our equity or token until we begin generating revenue.
Once sufficient revenue streams have been established, a Constitutional amendment will be proffered. EVO Labs DAO will launch a token, distribute a certain proportion to the community, potentially some to a liquidity pool, but the vast majority (over 51%) to the DAO.
Consequently, we encourage DAO members to mint and collect SBTs for expertise, donations, or for community interactions. We need you to assist with rubric voting on proposals and delegated votes. We need you to comment in the forum, challenge hypothesis, and offer your peer review of projects, proposals and requests. With this help users will qualify for SBT minting, which in turn will focus the ability of the DAO to reward those who have contributed the most, no matter their skillset or experience.
While we do understand the investment risk is extremely high and the likelihood of a token and positive revenue is years away, to counteract that we believe the upside potential is literally infinite.

During Q1 we will focus on bringing the community together to test our Beta with live votes and active funding. We, as a community, will establish and ratify our Constitution and Community Rules. They will be key supporting documents in our LLC incorporation, and act as our fallback document in case of disputes, challenges, or oversights.
By Q2 the Bug Hunting and Gov testing will be in full flow. We will investigate ways we can automate as much as possible within the DAO, with the aim to establish procedures and processes to automate the following:
Further, we will ascertain whether we need to continue with our decentralization efforts: Can we run our own self hosted instance of charmverse/snapshot; and can we use an open source onboarding solution to replicate and replace web3auth? While it is beneficial to continue our mission to decentralize as much as we possibly can, whether we can actually do so is another matter. We will also be sending out replication kits or schematics and plans to reproduction and replication partners. Lastly, members of the DAO will be in Japan for ICCF 26.
Q3 will bring projects the opportunity to begin their article or paper preparations for our Journal release. We will source and onboard partners who focus on manufacturing and go to market. We will investigate whether we need further privacy options for the DAO and the community.
If we do need more privacy options, this will be implemented in Q4. We will also aim to release our first Journal.
EVO-Labs DAO invites investors, philanthropists, researchers, developers, engineers, and enthusiasts to join our mission to decentralize and democratize the next wave of scientific discovery. United, we can build a resilient and thriving ecosystem. One that empowers humanity to unlock the potential of abundant energy and new physical understandings of nature's grand design. As a species we must evolve past our instinct to profit and control natures bounty to the detriment of others, therefore we must be magnanimous, altruistic, and compassionate in our endeavor. We ask you to join us in trying to make a better future for all our children and grandchildren.
Website: EvoLabs
Email: info@evo-labs.io